Universidad Tecnológica Nacional Facultad Regional Tucumán Análisis de Sistemas CO.P.I.T. Versión
1.0 Docente: Ing. Liliana del Prado Alumno: Franco Emanuel Tártalo Aguirre Nro. Leg. 58212 Comisión 2K1 2024 Historial
de Revisiones
Tabla de
Contenidos 1.1 Historia
de la Organización 2.1 Determine
el Límite y el Alcance del Sistema de Estudio 3 Descripción
del Proceso de Negocio 4 Modelo
el Negocio con el BPD
Agradecimientos
especiales
Agradezco a todas aquellas personas del CO.P.I.T. involucradas, por su
amabilidad y disposición frente a la recolección de información y la creación
de este documento. Agradezco a las profesoras involucradas, por haber aconsejado y guiado
durante la elaboración de las distintas etapas de este trabajo. Documento
de la organización 1. Introduccióna. Historia de la OrganizaciónEl 23 de
abril de 1946, sobre las bases del ex Consejo de Agrimensores, Arquitectos e
Ingenieros, se crea y comienza a funcionar una Persona Jurídica denominada Consejo Profesional de la Ingeniería,
Arquitectura y Agrimensura de Tucumán – COPIAAT. En Diciembre del año 1.989 se producen las sanciones
de las leyes de colegiación de los arquitectos y agrimensores; y a principios
del mes de enero del año 1990 la colegiación de los ingenieros civiles,
desprendiéndose así esas tres profesiones del COPIAAT, quedando el resto de los
profesionales bajo la ley Nº 5.275 y con la denominación de CONSEJO PROFESIONAL
DE LA INGENIERÍA DE TUCUMÁN. En el año 1995 se crea la receptoría en la ciudad
de Concepción, para atender las necesidades de los matriculados del sur de la
provincia. En agosto de 2009 se sanciona la ley
provincial Nro. 7902 que regula el ejercicio profesional de las profesiones de
Ingeniero y Técnico Universitario en las especialidades señaladas en la ley. b. MisiónLa misión del CO.P.I.T. es otorgar a todos los ingenieros especialistas la
matricula profesional que los habilita para ejercer la profesión en la
provincia de Tucumán; realizar el control de cumplimiento de normativas
vigentes de los anteproyectos y proyectos referidos a toda actividad dentro de
las ingenierías especializadas, normadas por ley en la provincia; y también el
control de la ética profesional de sus ingenieros. Como actividades
secundarias, organizar charlas, eventos, capacitaciones y realizar convenios
con otras instituciones y empresas que generen beneficios a todos los
profesionales matriculados. También conformar comisiones de trabajo referidas a
las distintas especialidades. c. VisiónEl CO.P.I.T. trabaja
diariamente para ser la organización líder en la promoción de la excelencia
profesional, ética y técnica de la ingeniería, garantizando estándares de
calidad en el ejercicio de la profesión y fortaleciendo el desarrollo continuo
de sus afiliados para contribuir al progreso sostenible de la sociedad. d. Objetivos y ValoresObjetivos:
A futuro el CO.P.I.T.
espera incrementar la matrícula de profesionales y sumar más profesiones para
así regularizar el ejercicio de la profesión en la provincia de Tucumán.
También, elaborar nuevos proyectos de trabajo y proyectos de ley que rijan las
actividades específicas. Y que se articule un trabajo conjunto con Gobierno,
empresas y universidades. Capacitar y perfeccionar a los matriculados a través
de cursos, seminarios, etc. organizados por el COPIT. Realizar nuevos convenios
y relaciones con otras instituciones. Valores:
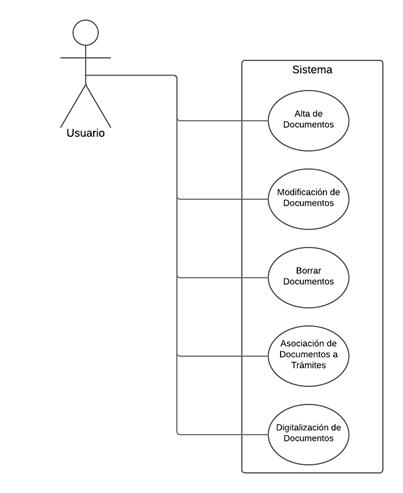
2. Organizacióna. Determine el Límite y el Alcance del Sistema de Estudio
b. Organigrama
Estructura
Organizativa Tipo de estructura
organizativa Lineal-Funcional con asesores: En ésta se combinan los tipos de organización lineal y funcional,
aprovechando las ventajas y evitando las desventajas inherentes a cada una,
conservándose de la funcional la especialización de cada actividad en una
función, y de la lineal la autoridad y responsabilidad que se transmite a
través de un sólo jefe por cada función en especial. Tipo de Departamentalización: por funciones. Funciones generales de las áreas
3. Descripción del Proceso de NegocioDescribir
los parámetros y entorno del sistema. Proceso
1: Gestión de Alta de Matricula. Misión: resolver dudas y procesar los requerimientos del
profesional; de manera que se cree una relación basada en la satisfacción. Actividades:
Tareas: ·
Proveer
al profesional de la información necesaria para la toma de decisiones
respecto de la acción que desea realizar. ·
Resolver
las dudas del profesional. La
salida es la selección de la acción a realizar respecto de su matrícula.
Tareas: ·
Recibir
la documentación requerida. ·
Registrar
en el sistema informático todos los datos necesarios para el alta de la
matrícula. ·
Emitir
Orden de Pago por inscripción. ·
Archivar
la documentación recibida. La salida es la Orden de Pago para realizar el pago en
caja, el registro de la matrícula en el
sistema informático y la documentación archivada.
Tareas: ·
Informar
al profesional del valor de su matrícula. ·
Preguntar
al profesional el método de pago. Las
salidas son el valor de la matrícula y el método de pago con el que proceder.
Tareas: ·
Recibir
el dinero, ingresar su valor en la caja registradora y calcular el vuelto. ·
Entregar
al Profesional la Orden de Pago con sello de Pagado. Las
salidas son el registro del pago en el sistema informático, dinero y la Orden
de Pago con sello de Pagado. 4.
Transacción con tarjeta o cuenta virtual. Tareas: ·
Recibir
la autorización por parte de la empresa de la tarjeta de débito o crédito. Consultar
al profesional la cantidad de cuotas para el pago con tarjeta de crédito e
ingresarla. ·
Recibir
la firma del profesional. ·
Entregarle
al cliente su Orden de Pago con sello de Pagado Las
salidas son el registro del pago en el sistema informático, dinero y la Orden
de Pago con sello de Pagado. Proceso
2: Gestión de Baja de Matricula. Misión: resolver dudas y procesar los requerimientos del
profesional; de manera que se cree una relación basada en la satisfacción. Actividades:
Tareas: ·
Proveer
al profesional de la información necesaria para la toma de decisiones
respecto de la acción que desea realizar. ·
Resolver
las dudas del profesional. ·
Recibir
la nota de solicitud de baja de matrícula con su documentación. La
salida es la nota de solicitud de baja de matrícula, documentación requerida.
Tareas: a. Recibir la documentación proveniente del
área de Junta Directiva que fue remitida por Recepción de Administración. b. Registrar en el sistema informático
todos los datos necesarios para la baja de la matrícula. c. Emitir Constancia de Baja de Matrícula La salida es la documentación archivada, el registro
de la baja en el sistema informático y la Constancia de Baja de Matrícula. 4. Modelo el Negocio con el BPD
A. AnexosA.1 Elicitación Técnica de recolección de datos: Entrevista, con preguntas abiertas
cerradas y de averiguación. 1. ¿Cuál
es el propósito principal del COPIT como organización? R: El COPIT es una asociación profesional de derecho
público con personería jurídica propia, regida por la Constitución de la
Provincia y la ley provincial Nro. 7902. Sus principales propósitos son:
otorgar a todos los ingenieros especialistas la matricula profesional que los
habilita para ejercer la profesión en la provincia de Tucumán; realizar el
visado (control de cumplimiento de normativas vigentes) de los anteproyectos y
proyectos referidos a toda actividad dentro de las ingenierías especializadas,
normadas por ley en la provincia; y el control de la ética profesional de sus
ingenieros. Como actividades secundarias organiza charlas, eventos,
capacitaciones, realiza convenios con otras instituciones y empresas que
generen beneficios a todos los profesionales matriculados y conforma comisiones
de trabajo referidas a las distintas especialidades. 2. ¿Cuál
es su visión para el futuro del COPIT? Puede considerar aspectos como: Qué,
Para quién, Para qué, Cómo, Dónde, Cuándo, Características, etc. R: A futuro esperamos matricular más profesionales y
sumar más profesiones de manera de regularizar el ejercicio de la profesión en
la provincia de Tucumán. Que se integren más comisiones de trabajo para
elaborar nuevos proyectos, analizar la necesidad de nuevas leyes que rijan las
actividades específicas, fijar honorarios sugeridos, entre otras actividades.
Que se articule un trabajo conjunto con Gobierno, empresas y universidades.
Capacitar y perfeccionar a los matriculados a través de cursos, seminarios, etc.
Organizados por el COPIT. Realizar nuevos convenios y relaciones con otras
instituciones. 3. Actualmente,
¿Cuáles son algunas de las metas para las que actúa el COPIT? R: Entre las metas actuales esta la de duplicar la
matricula activa actual. Lograr que comunas, municipios, provincia y nación
visen los proyectos vinculados a la ingeniería especializada que llevan
adelante. Tener una mejor representación a nivel regional en el Foro del NOA de
la ingeniería y a nivel nacional en la Federación Argentina de la Ingeniería. Y
en la FEPUT (Federación provincial de entidades profesionales de la Universidad
de Tucumán). 4. ¿Cuáles
considera que son los valores más importantes del COPIT? R: Entre
los valores que promueve el COPIT están la excelencia en la ejecución de sus
funciones, el liderazgo, el buen servicio para nuestros matriculados, el
respeto, la pluralidad de opiniones, el compromiso con las tareas asumidas. 5. Dé un
ejemplo de un sistema de información (manual o automatizado) utilizado en el
COPIT. R: Sistema
informático de matriculación: Alta de
matrícula: El profesional debe presentarse en el área de
Matriculación del COPIT munido de su título original, una copia del mismo, una
fotografía y una copia de su documento nacional de identidad. Si el título es
posterior al año 2012, el mismo es validado en el link https://registrograduados.siu.edu.ar/, de
lo contrario se verifica que el mismo tenga los sellos correspondientes Una vez verificada a documentación (el Título es
intervenido por el Presidente de la Institución) se procede al registro del
profesional en el sistema informático. Se registra fecha de inscripción, Institución
que otorga el título, fecha del título, apellido y nombre, nro de documento de
identidad, domicilio, código postal, teléfono, email, lugar de nacimiento, tipo
de matrícula. Una vez que se graba el registro, la matrícula se da de alta (con
su número respectivo) pero con estado gInactivah y se emite una Orden de Pago por Inscripción, para ser
pagada en Caja. Una vez que es abonada, el pago se registra en el sistema y la
matrícula queda con estado Activa. Baja de
matrícula: La baja de una matrícula es solicitada mediante nota
ingresada por mesa de entrada acompaña de la documentación requerida. La solicitud
es resuelta por el Asesor letrado de la Institución y posteriormente aprobada
por la Junta Directiva. Con esta aprobación y con la comprobación de que el
matriculado no tiene deuda en la Institución, es envidad al área de
Matriculación para su registro. Pago de
matrícula: Para realizar el pago de la matrícula, en el área de
Matriculación se selecciona en el sistema al profesional que va a realizar el
pago, luego se elige el período adeudado, el tipo de pago a realizar (Matrícula
activa, anticipada, por inscripción, por Reciprocidad, Pasiva) y el medio de
pago (efectivo, tarjeta, transferencia bancaria). Al grabar se emite una orden
de pago que es utilizado para abonar por Caja. Una vez que es abonada, el pago se
registra en el sistema y la matrícula queda con estado Activa Registro de otros
títulos: Para realizar el registro de la matrícula, en el área
de Matriculación se selecciona en el sistema al profesional al que se le
actualizará su ficha. Se registra fecha de inscripción, Institución que otorga
el título, fecha del título, nombre del nuevo título. 6.
¿A qué
áreas funcionales involucra este sistema? ¿Qué funciones cumplen éstas dentro
de la organización? R: Involucra: la Recepción de Administración, que es la
encargada de atender los requerimientos de los matriculados; el área de
tesorería, que realiza las cobranzas de las matrículas; el área
contable, que registra contablemente los movimientos; la gerencia, que controla
la operatoria, y la junta directiva, que convalida todo lo actuado que será
puesto a consideración de la asamblea el año siguiente. 7.
¿En qué procesos de la organización
interviene el sistema? Descríbalos de principio a fin. R: Tesorería: realiza las cobranzas Administración: registra contablemente los movimientos Gerente General: controla todos los movimientos. 8. ¿La Institución
tiene políticas, manuales de procedimientos y descripción de cargos y funciones
escritos, conocidos, y acatados para toda la organización? R: No 9. ¿La institución posee actualmente un sistema
informático para la gestión de sus procesos? R: Sí 10.¿Es
un sistema web o local? ¿Todas las áreas
tienen al menos una terminal conectada a este sistema? 11. ¿La Institución está satisfecha
con su sistema informático en lo relativo a las matriculaciones?
12.
¿Cuál es el motivo por el cual no está satisfecha?
13. ¿Cuántos matriculados tiene el COPIT? 14. ¿Cuánto estima que crecerá esta
matriculación? R:
Estimamos que existen 8000 profesionales que ejercen su profesión sin haberse
matriculado en el COPIT por ello es que planteamos como meta aumentar la
matriculación. 15. ¿Qué ventajas ve en la
posibilidad de contar con una administración de documentación digital en el
proceso de matriculación? R: Una de las ventajas más atractivas sería la posibilidad de iniciar la
matriculación a distancia, ya que podría tramitarse por email o sistema web
Otra gran ventaja sería la facilidad de la administración de esa documentación
y el ahorro de espacio físico de archivo. 16.¿Qué documentación se debe
presentar al solicitar el alta de la matrícula? 1)
Foto 2)
Fotocopia de DNI 3)
Título original o Constancia de
Título en Trámite firmado por Secretaría Académica de la Institución educativa
que expide el título 4)
Fotocopia de título 17.¿Qué documentación se debe
presentar al solicitar la baja de la matrícula? 1)
Declaración Jurada de Cancelación de Matricula, con
firma certificada ante Escribano Publico 2)
Nota firmada por el matriculado (Debidamente Fundada). 3)
DNI + Fotocopia 4)
Cambio de domicilio, si esta fuera de la provincia. 5)
Recibo sueldo + Fotocopia en caso de estar en Relación
de Dependencia. 6)
Constancia del Empleador explicando o detallando la
actividad que realiza. 7)
Reflejo de datos del AFIP 8) Si es
monotributista o independiente acompañar fotocopia de la última factura y la
siguiente, juntamente con el talonario correspondiente. 10) A los efectos de los pedidos de BAJA
en la matricula deberán encontrarse regularizada su situación de Matricula
profesional. 18.
¿La institución cuenta con
escaners? Digitalización de documentación de
Matriculación Visión Versión
1.0 Historial
de Revisiones
Tabla de
Contenidos Contenido 1.3 Definiciones,
Acrónimos, y Abreviaciones 1.4 Referencias
– [Otros documentos] 2.1 Descripción
del Problema / Oportunidad 3 Descripción
del personal involucrado [Stakeholders] 3.1 Resumen
del personal involucrado (No usuarios) 4 Visión
general del producto [Sistema de información] 5 Resumen
de las características del Sistema de Información 5.1 Administración
de documentación digital en el área de Matriculación. 5.2 Visualización y modificación de la documentación
digitalizada. 5.3 Consulta de documentación digitalizada. Visión 1. Introduccióna. PropósitoEste documento tiene el fin de analizar detalladamente el
módulo que se propone adicionar al sistema informático para gestionar la
documentación relacionada a la matriculación. Se describen las necesidades que motivaron la propuesta,
las principales características del software mostrando su interface visual, los
participantes en el proyecto y sus usuarios finales b. AlcanceEl alcance del Sistema será cubrir el de Matriculación,
agilizar el proceso de la almacenamiento, búsqueda y consulta de la
documentación necesaria en esta área y permitir el acceso no presencial de los
matriculados a los trámites relacionados con su matrícula. c. Definiciones, Acrónimos, y Abreviacionesd. Referencias – [Otros documentos]Documento de la
empresa.
2. Orientacióna.
Descripción del Problema /
Oportunidad
|
||||||||||||||||||||||||||||||||||||||||||||||||||||||||||||||||||||||||||||||||||||||||||||||||||||||||||||||||||||||||||||||||||||||||||||||||||||||||||||||||||||||||||||||||||||||||||||||||||||||||||||||||||||||||||||||||||||||||||||||||||||||||||||||||||||||||||||||||||||||||||||||||||||||||||||||||||||||||||||||||||||||||||||||||||||||||||||||||||||||||||||||||||||||||||||||||||||||||||||||||
|
|
La
institución realiza la administración de la documentación en soporte de papel
con dificultad para su almacenamiento y rápida consulta. |
|
Afecta
a |
Matriculación,
Archivo y Gerencia gral. |
|
Una
adecuada solución sería |
Administración
de la documentación de manera digital. |
|
El
impacto / beneficio sería |
·
Administrar de forma rápida y eficiente la
documentación. ·
Reducir espacio físico de almacenamiento de
documentación ·
Ofrecer un mejor servicio al matriculado posibilitando
la gestión remota de sus trámites relacionados a su matrícula. |
|
Nombre |
Descripción |
Responsabilidades |
|
Alberto Moyano |
Gerente General |
Planificar
y tomar decisiones teniendo en cuenta las metas y objetivos de la institución |
|
Franco Tártalo Aguirre |
Analista de Sistemas |
Analizar
el proceso de matriculación con el fin cumplir con el propósito del proyecto. |
|
Nombre |
Descripción |
|
Renzo Potoliccio |
Encargado de matriculación |
|
Alberto Moyano |
Gerente
General |

•
El nuevo módulo de Digitalización de documentación a
desarrollar tiene la intención de optimizar la administración de la
documentación que un profesional adjunta a su ficha de matrícula en el caso de
alta, baja o agregado de otros títulos.
•
Incorpora nuevas definiciones de permisos de
usuarios que permiten o no tener acceso a la visualización o consulta de la
documentación del matriculado.
•
Permite la visualización de la documentación, según permiso
del usuario, desde cualquier terminal de la de la organización.
•
Permite la agregar, modificación o dar de baja documentación
según los permisos del usuario.
•
Permite la elaboración de informes pertinentes para la
toma de decisiones.
•
La gestión de documentación es realizada por los usuarios
mediante una interfaz gráfica y son alojados en una base de datos de la Institución.
A.1 Documento de la Empresa
A.2 Especificación
Complementaria
A.3 Especificación de Requerimientos (IEEE/ANSI 830-1998)
A.4 Plantilla de Viabilidad
A.5 Metodologías UP/UML
Digitalización de
documentación de Matriculación
Especificación
Complementaria
Versión 1.0
Historial de Revisiones
|
Fecha |
Versión |
Descripción |
Autor |
|
06/12/24 |
1.0 |
Versión
preliminar como propuesta de desarrollo. |
Franco
E. Tártalo Aguirre |
|
|
|
|
|
|
|
|
|
|
|
|
|
|
|
Tabla de Contenidos
Contenido
1.3 Referencias
– [Otros documentos]
2 Reglas del dominio – [Reglas de negocio]
3 Información en dominio de interés
Especificación Complementaria
El propósito de la
Especificación Complementaria es describir información adicional del dominio
del problema. Esa información adicional es considerada como restricciones
impuestas al sistema de información. Las restricciones pueden ser las reglas de
negocio, políticas y normas de la empresa, cuestiones legajes y usos de
licencias, estándares.
El departamento de la organización involucrada en este sistema es el
de Matriculación.
Documento de la empresa.
Visión.
Glosario.
|
Id |
Regla |
Grado de variación |
Origen |
|
00 |
Se pueden realizar cargas parciales de
documentación |
Bajo |
Gerencia Gral. |
|
01 |
Si la documentación cargada en el sistema está
completa, el sistema retorna un mensaje que lo indica. |
Bajo |
Junta Directiva |
|
02 |
Si la documentación cargada en el sistema está
incompleta, el sistema retorna un mensaje que lo indica junto con la lista de
la documentación faltante. |
Bajo |
Junta Directiva |
|
02 |
Una vez asignado el Nro. de Matrícula, la
documentación puede eliminarse o modificarse sólo con supervisión de la
Gerencia Gral. |
Bajo |
Junta Directiva |
|
03 |
Una vez registrada la baja de la Matrícula, la
documentación puede eliminarse o modificarse sólo con supervisión de la
Gerencia Gral. |
Bajo |
Junta Directiva |
|
04 |
Si la documentación no pudo ser guardada en el
sistema (por problemas del archivo de imagen, técnicos u otros) el sistema retorna un mensaje
que lo indica |
Bajo |
Junta Directiva |
Alta de
matrícula:
El profesional debe presentarse en el área de
Matriculación del COPIT munido de su título original. Puede realizar el trámite
presentando su fotografía y su documento nacional de identidad en formato
digital o en soporte de papel.
Una vez controlada la documentación se procede al
registro del profesional en el sistema informático. Se registra fecha de
inscripción, Institución que otorga el título, fecha del título, apellido y
nombre, número de documento de identidad, domicilio, código postal, teléfono,
email, lugar de nacimiento, tipo de matrícula.
Luego el encargado de
matricular carga en el sistema la documentación escaneada (previo escaneo si la
documentación está en papel).
El sistema controla que la documentación grabada esté
completa. Si la documentación cargada en el sistema está
completa, el sistema retorna un mensaje que lo indica.
Si la documentación cargada en el sistema está
incompleta, el sistema retorna un mensaje que lo indica junto con la lista de
la documentación faltante. El trámite queda a la espera de que se completen los
requisitos.
Si la documentación no pudo ser guardada en el
sistema (por problemas del archivo de imagen, técnicos u otros) el sistema
retorna un mensaje que lo indica
Una vez generado el nro. de matrícula, la
documentación relacionada a este trámite sólo puede ser modificada con
autorización de un supervisor.
Baja de
matrícula:
La Junta Directiva envía a Matriculación la
documentación provista por el matriculado y requerida para la Baja de la matrícula,
junto con la autorización emitida por dicha junta, para hacer efectiva la
misma. Esta documentación es digitalizada y cargada en el
sistema. El sistema controla que la documentación grabada esté completa. Si
está completa, el sistema graba la Baja de la matrícula en el sistema.
Si la documentación no pudo ser guardada en el
sistema (por problemas del archivo de imagen, técnicos u otros) el sistema
retorna un mensaje que lo indica.
Una vez registrada la baja de la matrícula, la
documentación relacionada a este trámite sólo puede ser modificada con
autorización de un supervisor.
Registro de
otros títulos:
Para realizar el registro de la matrícula, el
encargado de Matriculación selecciona en el sistema al profesional al que se le
actualizará su ficha. Se controla el nuevo título presentado. Se registra fecha
de inscripción, Institución que otorga el título, fecha del título, nombre del
nuevo título. Una vez grabado el registro del nuevo título se procede a cargar
en el sistema el nuevo título escaneado.
Si la documentación no pudo ser guardada en el
sistema (por problemas del archivo de imagen, técnicos u otros) el sistema
retorna un mensaje que lo indica.
Una vez registrada el nuevo título, la documentación
relacionada a este trámite sólo puede ser modificada con
autorización de un supervisor.
A.1
Documento de la Empresa
A.2
Visión
A.3
Especificación de Requerimientos (IEEE/ANSI 830-1998)
A.4
Plantilla de Viabilidad
A.5 Metodologías UP/UML
Digitalización de
documentación de Matriculación
Especificación de
Requisitos
Versión 1.0
Historial de Revisiones
|
Fecha |
Versión |
Descripción |
Autor |
|
06/12/2024 |
1.0 |
Versión
preliminar como propuesta de desarrollo. |
Franco
E. Tártalo Aguirre |
|
|
|
|
|
|
|
|
|
|
|
|
|
|
|
Tabla de Contenidos
Contenido
1.2 Definiciones,
acrónimos y abreviaturas
4. Diagrama de bloques
del sistema Digitalización de Documentación de Matrícula
8. Diagrama de Secuencias (DSS)
10. Diagrama de Transición de Estados
12. Características de los usuarios
14. Suposiciones y dependencias
17. Requisitos de interfaces externas
En el presente
documento se encontrarán, de manera específica y ordenada cada uno de los
requerimientos que presenta la creación del software que administre la
digitalización de documentación destinada al alta y baja de una matrícula
profesional, así como también el trámite de adjuntar nuevos títulos
pertenecientes al profesional matriculado. Se indicará las funcionalidades del
software y la forma de cómo cumplirá con el objetivo de cada requerimiento
propuesto para cubrir los objetivos de este proyecto.
El documento se
ocupa del sistema de digitalización y administración de documentación utilizada
para administrar las matrículas de profesionales del CO.P.I.T. El sistema
permitirá a los encargados y personal directivo de la organización gestionar y
controlar la carga y administración de dicha documentación
Nro. de
Matrícula: número automático que se asigna a cada profesional registrado en el
sistema.
MySQL: es un
sistema de gestión de base de datos relacional.
C#: lenguaje
de programación orientado a objetos.
PC:
computadora.
.
|
Referencia |
Titulo |
Ruta |
Fecha |
Autor |
|
01 |
Documento de
la Empresa |
2.0 |
24/06/2024 |
Franco E.
Tártalo Aguirre |
|
02 |
Visión |
2.0 |
18/11/2024 |
Franco E.
Tártalo Aguirre |
|
03 |
Especificación
Complementaria |
2.0 |
06/12/2024 |
Franco E.
Tártalo Aguirre |
|
04 |
Estudio de
Viabilidad |
2.0 |
09/12/2024 |
Franco E.
Tártalo Aguirre |
A.1
Documento de la Empresa
A.2
Visión
A.3
Especificación de Requerimientos (IEEE/ANSI 830-1998)
A.4
Plantilla de Viabilidad
A.5 Metodologías UP/UML
Entradas:
·
Documentación
para Alta.
·
Documentación
para Baja.
·
Documentación
para modificación.
·
Elección
de Operación (Alta, Baja, Consulta y Modificación).
·
Identificación
del profesional (DNI o matrícula)
·
Identificación
de Usuario.
·
Autorización
de Usuario supervisor para el caso de modificación.

Salidas:
·
Alta
exitosa: mensaje de documentación completa.
·
Baja
exitosa: mensaje de documentación completa.
·
Modificación
exitosa: mensaje de documentación completa.
·
Operación
fallida: mensaje de error.
El sistema
deberá permitir la administración de la documentación requerida para las altas
y bajas de matrículas como asi también la actualización de otros títulos.

Muestra clases conceptuales




Contrato: CrearNuevaDigitalizacion
Operación: IntroducirMatriculado(matriculadoID)
Operación: IntroducirTramite(tramiteID)
Operación: IntroducirDocumento(documentoID)
Referencias cruzadas: Caso de Uso:
Precondiciones: Hay
un usuario identificado en el sistema
Postcondiciones: Ninguna.
Contrato: IntroducirMatriculado
Operación: IntroducirMatriculado(matriculadoID)
Referencias cruzadas: Caso de Uso:
Precondiciones: Hay
una digitalización en curso
Postcondiciones: Se
creó una instancia de CrearNuevaDigitalizacion Ind
Ind
se asoció con un Matriculado en base a matriculadoID.
Contrato: IntroducirTramite
Operación: IntroducirTramite(tramiteID)
Referencias cruzadas: Caso de Uso:
Precondiciones: Hay
una digitalización en curso
Postcondiciones: Se
creó una instancia de CrearNuevaDigitalizacion Ind
Ind
se asoció con un Trámite en base a tramiteID.
Contrato: IntroducirDocumento
Operación: IntroducirDocumento(documentoID)
Referencias cruzadas: Caso de Uso:
Precondiciones: Hay
una digitalización en curso
Postcondiciones: Se
creó una instancia de CrearNuevaDigitalizacion Ind
Ind
se asoció con un Documento en base a documentoID.
|
Tipo de usuario |
Operador |
|
Formación |
|
|
Habilidades |
Manejo de
computadoras |
|
Actividades |
Altas y
bajas de matrículas. Modificación de otros títulos. |
·
El
nuevo módulo debe desarrollarse utilizando el motor de base de datos Mysql, que
es el que utiliza el sistema informático existente.
·
Las
interfaces de usuario deben desarrollarse en lenguaje Microsoft C# que es el
que utiliza el sistema informático existente.
·
El
software debe ejecutarse en dispositivos con un mínimo de 4 GB de RAM.
·
El
módulo debe proteger la documentación de los profesionales permitiendo
manipular la misma sólo a los usuarios autorizados para hacerlo.
·
La
terminal donde se ejecute el nuevo módulo debe poseer el sistema operativo
Windows 10 o superior.
·
Se
supone que se contará con usuarios con conocimientos básicos de manejo de pc.
·
Se
supone que se contará con el hardware adecuado para el funcionamiento del
sistema.
·
La
funcionalidad del nuevo módulo del sistema está condicionada por la integración
correcta con el sistema informático existente
·
El
éxito del proyecto depende de la disponibilidad de recurso humano calificado en
las tecnologías a utilizar para el desarrollo.
·
El
éxito del proyecto depende también de la asignación de recursos económicos para
su ejecución.
·
El
proyecto sirve de base para implementar a futuro un sistema web donde el
matriculado pueda gestionar en línea sus trámites de alta, baja y
modificaciones de documentación.
·
Con
la implementación de una interfaz para relacionar los documentos con sus
respectivos trámites, se podría mejorar la atención al profesional mostrando de
manera interactiva la documentación requerida en cada tipo de trámite.
|
Número de requisito |
01 |
||
|
Nombre de requisito |
El sistema deberá poder administrar distintos tipos de trámites (nombre, id)
y mostrarlos en pantalla. |
||
|
Tipo |
|||
|
Fuente del requisito |
Partes interesadas internas |
||
|
Prioridad del requisito |
|||
|
Número de requisito |
02 |
||
|
Nombre de requisito |
El sistema deberá poder administrar distintos documentos (nombre, id) y
mostrarlos en pantalla. |
||
|
Tipo |
Requisito |
|
|
|
Fuente del requisito |
Partes interesadas internas |
||
|
Prioridad del requisito |
Alta/Esencial |
|
|
|
Número de requisito |
03 |
||
|
Nombre de requisito |
El sistema deberá poder asociar cada tipo de trámite con una lista de
documentos |
||
|
Tipo |
Requisito |
|
|
|
Fuente del requisito |
Partes interesadas internas |
||
|
Prioridad del requisito |
Alta/Esencial |
|
|
|
Número de requisito |
04 |
||
|
Nombre de requisito |
El sistema debe permitir cargar documentos en
formatos PDF, JPG y PNG. |
||
|
Tipo |
Requisito |
|
|
|
Fuente del requisito |
Partes interesadas internas |
||
|
Prioridad del requisito |
Alta/Esencial |
|
|
|
Número de requisito |
05 |
||
|
Nombre de requisito |
El sistema debe proveer una interfaz que
permita seleccionar fácilmente los archivos a guardar en el sistema |
||
|
Tipo |
Requisito |
|
|
|
Fuente del requisito |
Partes interesadas internas |
||
|
Prioridad del requisito |
Alta/Esencial |
|
|
|
Número de requisito |
06 |
||
|
Nombre de requisito |
Cada documento cargado
debe asociarse automáticamente a un identificador único generado por el
sistema. |
||
|
Tipo |
Requisito |
|
|
|
Fuente del requisito |
Partes interesadas internas |
||
|
Prioridad del requisito |
Alta/Esencial |
|
|
|
Número de requisito |
07 |
||
|
Nombre de requisito |
El identificador único
generado por el sistema de cada documento cargado debe asociarse a un tipo de
trámite y a un matriculado |
||
|
Tipo |
Requisito |
|
|
|
Fuente del requisito |
Partes interesadas internas |
||
|
Prioridad del requisito |
Alta/Esencial |
|
|
Matrícula-Ficha, interfaz
existente con una modificación propuesta:

·
Se
agregará un nuevo botón Documentos
que abrirá una interfaz para realizar las operaciones de agregar, borrar o
editar los documentos asociados al matriculado y a un tipo de título. Los tipos
de título son: gTítulo Baseh y gOtros Títulosh.
Matrícula-Documentación, interfaz nueva propuesta:

·
Nueva
interfaz gDocumentaciónh para la administración, registro y consulta de los
archivos de documentos digitalizados en el sistema informático existente. Esto
corresponde a las operaciones de alta, baja, modificación y consulta de
documentos.
·
La
carga de los documentos será controlada mediante una consulta en la base de
datos de los documentos requeridos para cada tipo de trámite.
·
La
edición y borrado requerirán de la autorización de un supervisor.
Documentación, interfaz nueva propuesta:

Tramites y Documentos, interfaz nueva propuesta:

|
Nombre del
Requerimiento |
RF01 |
|
Requerimiento |
El sistema
deberá poder administrar distintos tipos de trámites (nombre, id) y
mostrarlos en pantalla.. |
|
Prioridad |
alta |
|
Entrada |
Nombre del
trámite |
|
Acción/Proceso |
El gerente
ingresará en la interfaz de administración de Trámites y realizará el alta,
baja o modificación. |
|
Salida |
Trámites
registrados y vista de los mismos. |
|
Nombre del
Requerimiento |
RF02 |
|
Requerimiento |
El sistema
deberá poder administrar distintos tipos de documentos (nombre, id) y
mostrarlos en pantalla. |
|
Prioridad |
alta |
|
Entrada |
Nombre del
documento |
|
Acción/Proceso |
El gerente
ingresará en la interfaz de administración de Documentos y realizará el alta,
baja o modificación. |
|
Salida |
Documentos
registrados y vista de los mismos. |
|
RF03 |
|
|
Requerimiento |
El sistema deberá poder asociar cada tipo de trámite con una lista de
documentos |
|
Prioridad |
alta |
|
Entrada |
Trámite y sus documentos asociados. |
|
Acción/Proceso |
El gerente ingresará en la interfaz de administración de Trámites-Documentos
y realizará el alta, baja o modificación. |
|
Salida |
Trámites-Documentos registrados y vista de los mismos. |
|
Nombre del Requerimiento |
RF04 |
|
Requerimiento |
El sistema deberá permitir al encargado de matriculación ingresar a la
interfaz de Documentos a través de un botón que se encuentre en la ficha de
matrícula del profesional |
|
Prioridad |
alta |
|
Entrada |
Nro de matrícula, acción a realizar. |
|
Acción/Proceso |
El encargado ingresará a la ficha de la matrícula y a la interfaz de
Documentos y eligirá la acción a realizar. |
|
Salida |
Registro exitoso de la acción o mensaje de error.. |
RNF 01: El tiempo de aprendizaje del sistema deberá ser menor a 2 horas.
RNF 02: El sistema deberá proporcionar mensajes de error que sean
informativos.
RNF 03: El sistema deberá tener una interfaz de uso intuitivo y sencillo.
RNF 04: El sistema deberá tener una interfaz de usuario con letra legible
RNF 05: El sistema deberá manejar la documentación de manera eficiente de
manera que el guardado o
visualización de un documento en particular
El sistema contará con usuarios con niveles de seguridad para que la
administración de documentación digitalizada sea realizada solamente por
personal autorizado para tal fin.
El sistema deberá estar operativo el 99,99 del tiempo.
El sistema debe garantizar que el proceso de almacenamiento de las imágenes
se realice exitosamente el 99,9% de las veces que se realice.
Digitalización de documentación de
Matriculación
Informe de viavilidad
Versión
1.0
Contenido

Promedio de altas por
año: 129,2 ~ 130
Promedio de bajas por
año: 18,4 ~ 19
Tamaño estimado de una
página escaneada 600KB.
Almacenamiento para el
alta de matrícula:
PDF de la foto personal:
100KB
PDF del DNI de dos
caras: 100KB
PDF del título de dos
caras: 300KB
Total de documentación
para el alta: 1100KB
Espacio de
almacenamiento requerido anual (Alta): 130 x 1100KB = 139.65MB
Espacio de
almacenamiento requerido en 5 años (Alta): 698.24MB
Crecimiento previsto
total: 8000 matriculados adicionales
Almacenamiento requerido
para este crecimiento: 8000 x 1100kb = 8,4GB
Las bajas son el 10% de
las altas
Por lo tanto el espacio
requerido para 5 años es 558.59MB x 0,1 = 55.86MB
Total
Almacenamiento para la
baja de matrícula:
PDF Declaración jurada:
600KB x 2 = 1200KB
PDF Nota de solicitud:
600KB
PDF DNI: 100KB
PDF Cambio de domicilio:
600KB
PDF Imagen Recibo de
sueldo: 600KB
PDF Constancia de
empleo: 600KB
PDF Datos de AFIP: 600KB
PDF Dos últimas
facturas: 1200KB
Total de documentación
para la baja: 5500KB / 1024 = 5.37MB
Espacio de
almacenamiento requerido anual (Baja): 19 x 5.37MB = 102.03MB
Espacio de
almacenamiento requerido en 5 años (Baja): 510.15MB
Total almacenamiento (alta
+ baja) en 5 años: 698.24MB + 510.15MB = 1.18GB
En caso de digitalizar
los matriculados existentes que son 4500, se requiere un espacio de
almacenamiento de 4500 x 1100KB = 4.72GB
Elegimos el
requerimiento más alto de almacenamiento que son 8.4GB + 4.72GB = 13.12GB
Por lo tanto, el disco duro provisto por el servidor de 1TB satisface el
requerimiento de espacio de almacenamiento.
|
Especificación
de los recursos Hardware |
|
Equipo
Servidor con 16 GB RAM, Intel Pentium 5 o superior, ó sus equivalentes. |
|
Disco
duro de 7200 rpm o disco de estado sólido (SSD). |
|
Red
LAN de 1 GB |
|
Equipo
para escanear documentos. |
|
Especificación de los recursos de Software |
|
Windows Server Standard Edition |
|
Lenguaje de programación: Microsoft C# |
|
Antivirus: Windows Defender |
|
Base de Datos: Mysql |
Digitalización de documentación de
Matriculación
Glosario
Versión
1.0
Historia de
Revisiones
|
Fecha |
Versión |
Descripción |
Autor |
|
06/12/2024 |
1.0 |
Versión preliminar como propuesta de
desarrollo. |
Franco E. Tártalo Aguirre |
|
|
|
|
|
|
|
|
|
|
|
|
|
|
|
Tabla de
Contenidos
Contenido
Este documento recoge todos y cada uno de los términos
manejados a lo largo de todo el proyecto de desarrollo de un sistema de
digitalización de documentación de matriculación. Este documento tiene una sección
importante: Definiciones.
El propósito
de este glosario es definir con exactitud y sin ambigüedad la terminología
manejada en el proyecto de desarrollo de un sistema digitalización de documentación de
matriculación. También sirve como guía de consulta para la
clarificación de los puntos conflictivos o poco esclarecedores del proyecto.
El
alcance del presente documento se extiende a todos los subsistemas definidos
para COPIT.
|
Término |
Definición / Información |
|
Matrícula |
Nro. que el COPIT se asigna a cada profesional y que
lo habilita al ejercicio legal de su profesión |
|
CO.P.I.T. |
Consejo Profesional de la Ingeniería de Tucumán |
|
Microsoft C# |
Lenguaje de programación de
código abierto y orientado a objetos. |
|
PC |
Computadora. |
|
Alta de matrícula |
Proceso por el cual se
asigna un número de matrícula a un profesional. |
|
Baja de matrícula |
Proceso por el cual se
cancela la matrícula a un profesional |
|
SO |
Sistema Operativo |
|
Digitalizar un documento |
Proceso de convertir un
documento físico en un archivo digital, utilizando tecnología especializada
para capturar la información y organizarla |

Conclusiones
La experiencia obtenida durante la realización de
este trabajo me permitió aplicar de manera práctica los conceptos teóricos del
análisis de sistemas, mejorando mi capacidad para identificar requerimientos,
distinguir procesos y diseñar soluciones adaptadas a las necesidades del
cliente.
También me ayudó a entender cómo los sistemas bien
diseñados pueden mejorar significantemente los procesos de las organizaciones,
mejorando su eficiencia y aumentando la satisfacción del cliente.
Bibliografía
LenguajeUnificadoDeModelado_GuiaDelUsuario_2daEd
Ingeniería de
Software-Somerville 9na. Edición